桂林电器科学研究院有限公司2025年招聘
一、了解我们
桂林电器科学研究院有限公司(PA捕鱼)前身为第一机械工业部电器科学研究院,现隶属于PA捕鱼。PA捕鱼以科技研发和科技服务支撑科技产业,聚焦电工电子材料、薄膜制造装备及特种电机、检测及行业技术服务三大主业,着力建设绝缘和电工合金原创技术策源地,持续增强核心功能,锻造国机所长、服务国家所需。
(一)科研平台
(二)获奖证书

(三)工作环境

(四)主要业务
电工电子材料及元器件
绝缘材料

薄膜生产成套装备 特种电机的研发与制造

行业、检测技术服务
二、博士招聘
岗位:技术研发
需求专业:绝缘技术或机械工程方向
学历:博士研究生
岗位职责:根据公司安排开展相关技术研发工作
招聘条件:
1.已获得博士学位证、毕业证的毕业生或2025届在读博士应届生;
2.博士研究生一经录用,可同时进入博士后工作站开展研究工作(需符合进站条件)。
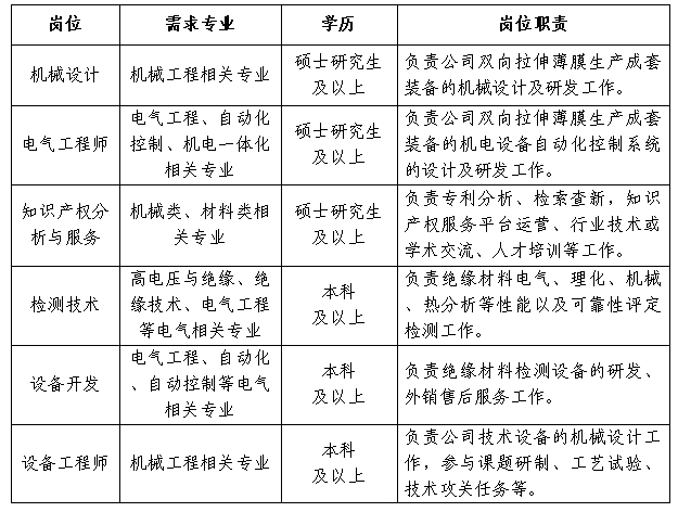
三、招聘职位
(一)招聘需求

(二)招聘条件
1.已获得学士/硕士学位证、毕业证的毕业生或2025届在读本、硕应届生;
2.学习成绩良好,学习能力强,积极上进,认真负责;
3.身体健康,吃苦耐劳,有良好的团队合作精神。
四、福利待遇
(一)人才培养
1.新员工“一对一”导师培养;
2.完善的入职培训和见习培养体系;
3.行业精英与业务专家传道解惑;
4.管理、技术、技能发展三通道
(二)薪酬体系
岗位工资+绩效工资+六险两金+项目奖金+入职补贴+桂林市“留桂兴业”奖励
(三)福利体系
按季度发放劳保用品、补充医疗、年度体检、生日礼品、年节福利、探亲假、带薪年假、园区补贴、员工宿舍、免费午餐等完善的福利体系
(四)业余生活
1.羽毛球、气排球、瑜伽、摄影等协会

2.集体观影、知识竞赛、红歌比赛等活动

五、简历投递
(一)邮箱投递
1.邮箱地址:rsc@glesi.com.cn
请将简历,成绩单,学历学位证书,英语、计算机等级证书,相关获奖证书及近期生活照打包发送至邮箱,并注明邮件主题“应聘岗位+姓名+学校+专业”
(二)联系方式
1.联系人:程女士 韦女士
2.联系电话:0773-5888357 0773-5873352
3.公司地址:桂林市七星区东城路8号
4.公司官网:






桂公网安备 45030502000096号